Crna Gora 2022:
Dr Enisa Kujundžić
Institut za javno zdravlje Crne Gore
Institut za javno zdravlje Crne Gore sproveo je 2022. godine istraživanje o ishrani u Crnoj Gori. Značajnu pomoć u ovom projektu pružili su UNICEF, Ministarstvo zdravlja, Dom zdravlja - Podgorica, Klinički centar Crne Gore, Zavod za statistiku, Monstat i Vitamin lab laboratorija iz Njemačke, koja je analizirala parametre koji se nisu mogli ispitivati u našim laboratorijama. Radi se o obimnom istraživanjuza koje su bili neophodni zajednički napori.
Poznato je da nedostaci mikronutrijenata pogađaju gotovo svakog trećeg stanovnika planete i utiču na sve uzrasne grupe, ali su najizloženiji mala djeca i žene reproduktivne dobi. Ovi nedostaci mogu da dovedu do povećanog obolijevanja i umiranja, nepovratnog oštećenja fizičkog i kognitivnog razvoja djece i značenih gubitaka u produktivnosti. Nedostatak mikronutrijenata može da ima ogroman uticaj i na zdravlje cjelokupne populacije, a posebno je značajan kada su u pitanju prevencija i suzbijanje različitih zaraznih i nezaraznih bolesti.
Nutritivni status u stvari podrazumijeva stanje ishranjenosti. To se odnosi na stanje kojim se opisuje kvalitativno (šta je sve u našem organizmu) i kvantitativno (koliko nečega ima). Nepravilnom ishranom koja se manifestuje ili povećanim ili smanjenim unosom pojedinih sastojaka remeti se tjelesni sastav i stanje ishranjenosti našeg organizma. Kada sagledamo nutritivni status u ovom kontekstu dobijamo informacije o neophodnim korekcijama kako bismo postigli pravilnu ishranu, obezbijedili preduslove za adekvatan rast i razvoj organizma i očuvanje mentalnog i fizičkog zdravlja.
Zašto je bilo potrebno da se sprovede ovo istraživanje? Hronične nezarazne bolesti i bolesti povezane se ishranom vodeći su uzrok obolijevanja i jedan od glavnih uzroka smrtnosti u Crnoj Gori. Do danas u Crnoj Gori ovakva vrsta studije nije sprovedena, kao što nije sprovedena ni jedna studija koja bi utvrdila nivoe mikro- ili makronutritivnih pokazatelja u opštoj populaciji, a posebno u odnosu prema ranjivim populacionim grupama kao što su žene, djeca, žene u reproduktivnom dobu i trudnice. Osim te procjene i onoga što nismo imali nikakvu situaciju za analizu kada je ovaj problem u pitanju, potrebno je da se bolje razumiju zdravstveni i nutritivni status stanovništva, rasprostranjenost, učestalost, ozbiljnost nedostataka mikronutrijenata, kao i sve ostale bolesti povezane s ishranom.
Podaci koji su dobijeni pomoći će u generisanju dokaza koji će omogućiti da institucije javnog zdravlja i donosioci odluka na najvišim nivoima na naučno-adekvatan i moderan način osmisle buduće strategije i načine djelovanja za unapređenje ishrane. Potrebno nam je da i kroz istraživanja dođemo do evidence based nacionalnih podataka, na osnovu kojih mapiramo nedostatke, određene probleme i na osnovu čega kreiramo politike.
Kakvi su podaci ?
Cilj istraživanja bio je da procijenimo stanje uhranjenosti i nivo određenih mikronitrijenata, kod grupa djece preškolskog uzrasta od 6 do 59 mjeseci, tj. do 5 godina, žena u reproduktivnoj dobi starosti 15-49 god. i trudnica nezavisno od uzrasta. Namjera nam je bila da procijenimo navike u ishrani beba i male djece, da dobijemo podatke o značaju ishrane kao vjerovatnog uzroka anemije i procjenu učestalosti pojave nezaraznih bolesti povezanih sa ishranom.
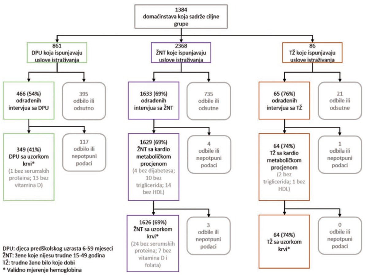
Krajem 2022. obilazili smo domaćinstva, mi ljekari zajedno sa laboratorijskim tehničarima iz Doma zdravlja Podgorica, u saradnji s anketarima iz Monstata, a istraživanje je kreirano prema popisnim rezultatima iz 2011. godine. Naišli smo na dobar odziv i zadovoljili kriterijume koji su se od nas tražili. U rekordnom roku napisali smo izvještaj. Istraživanjem je obuhvaćeno oko 60 % gradskih domaćinstava i 41 % seoskih. 93% njih imalo je nekog zaposlenog člana, a 87% bankovni račun. 7 % domaćinstava izjavilo je da u proteklom mjesecu nije imalo prihode.
Ustanovljeno je da 60 % djece nema dovoljnu raznovrsnost ishrane i adekvatnu učestalost obroka. Kada je u pitanju rana inicijacija dojenja utvrdili smo da je nešto preko 40 % beba stavljeno na grudi majke 2 sata nakon rođenja. Taj procenat je zaista mali i trebalo bi da se u porodilištima radi na poboljšanju ovog stanja.
Kvalitet ishrane povezan je sa nižim socio-ekonomskim statusom. Kada je u pitanju konzumacija vitamina i minerala među djecom, ona je bila dosta niska. To znači da djeca uglavnom ne koriste dodatke ishrani, te da bi trebalo raditi na raznovrsnosti njihove ishrane kako zaista ne bi ni bilo potrebno dodavati vitamine i minerale kroz suplemente. Takođe, ustanovljeno je da je najveća zastupljenost anemične djece u uzrastu od 12 do 23 mjeseca i to oko 30%. Očigledno da ishrana nije dovoljno raznovrsna da bi zadovoljila potrebe djece ovog uzrasta. Mikrocitna anemija je u pitanju kod oko 90%, značajno je da 68% djece starosti 12-23 mjeseci ima nedostatak gvožđa. Nedostatak gvožđa ustanovljen je kod oko 41% djece starosti 6 do 59 mjeseci. Prevalencija anemije usljed nedostatka gvožđa je 9,3%. Postoji veliko preklapanje između anemije i nedostatka gvožđa, pa među anemičnom djecom čak 70,5% ima nedostatak gvožđa.
Kada je u pitanju nedostatak vitamina D oko 19 % ima insuficijenciju, većinom djevojčice. 43 % djece koristi zaštitnu kremu za sunčanje, a više od 90 % provodi više od jednog sata napolju tokom tipičnog perioda dana. Ovo je jedan od podataka koji je nama izuzetno značajan. U pitanju je blago izražen javno-zdravstveni problem prema kriterijumima Svjetske zdravstvene organizacije.

Kakva je ishrana u ženskoj populaciji ?
76 % žena ima minimalno raznovrsnu ishranu, što znači da je ona mnogo bolja nego kod djece uzasta do 5 godina. Kada je izlaganje suncu u pitanju, interesantan je podatak da 39% žena koje nisu trudne koristi kremu za sunčanje. 14 % žena koje nisu trudne ima povišen nivo triglicerida, 30 % ima nizak HDL, a 41 % koje nisu trudne ima povišen odnos triglicerida i HDL-a. Ova tri indikatora povezana su sa godinama. 50 % žena ima visceralnu odnosno centralnu gojaznost, i to je najviše izraženo u starosnoj dobi između 40 i 50 godina, najviše na Sjeveru i najviše među pušačima. To pokazuje da žene na Sjeveru možda imaju neadekvatnu ishranu, odnosno da bi trebalo da je ishrana žena na Sjeveru energetski bogatija.
11 % žena koje nisu trudne imalo je hipertenziju, dakle metabolički sindrom. Ovo je najviše zastupljeno u starosnoj dobi 40-50 godina, najviše na Sjeveru. 26 % žena koje nisu trudne su anemične. U 42 % u pitanju je mikrocitna anemija, a nedostatak gvožđa uočen je kod približno 58 % žena koje nisu trudne. Među anemičnim ženama 90 % ima nedostatak gvožđa. Nedostatak gvožđa, konzumacija suplamenata i multivitamina bili su čak povezani sa anemijom. 20 % žena koje nisu trudne ima manjak folata i to je naročito izraženo u starosnoj grupi od 15 do 19 godina. 33 % žena koje nisu trudne ima deficit vitamina D, a 53 % konzumiralo je bar 6 mjeseci tablete folne kiseline. 40 % žena izjavilo je da koristi kremu za sunčanje, a 60 % žena kaže da je više od jednog sata direktno izloženo suncu. Povišeni trigliceridi bili su najčešća komponenta metaboličkog sindroma kod ove grupe. Približno 30 % trudnica bilo je anemično, a većinom se radi o mikrocitnoj anemiji. Oko 40 % trudnica ima deficit vitamina D.
Šta su preporuke?
Poznato je da nedostatak gvožđa u ishrani može biti prevaziđen obogaćivanjem ishrane, npr. brašna. Slično je moguće postići i po pitanju poboljšanja statusa vitamina D obogaćivanjem mliječnih proizvoda. S obzirom na to da 16 % dojilja ima deficit vitamina D, preporučuje se da one suplementiraju ishranu. Ciljana suplementacija dojilja može da se obavi čak i skriningom. Njega je moguće vršiti tokom postnatalnih posjeta i propisivanjem profilaktičkih dodataka vitamina D.
Jako je važno raditi na poboljšanju ishrane i kod odojčadi i male djece. Mi smo i kroz druga istraživanja utvrdili da djeca nemaju dovoljno raznovrsnu ishranu i nemaju dovoljno učestale obroke. Ritam njihovih obroka nije adekvatan i to je jedan od vrlo značajnih podataka kada je u pitanju kreiranje određenih javnozdravstvenih politika.
Kroz Strategiju o rastu i razvoju djece moguće je uticati i na edukaciju roditelja, djece i predškolskih ustanova. U vezi sa prevazilaženjem faktora metaboličkog rizika izuzetno je važno da smo prepoznali koja je to grupa žena koja je u riziku i gdje je najviše izražen taj metabolički sindrom, tako da bi zaista bilo značajno da se i u tom smislu odrade neki javnozdravstveni programi.



